SalePoint

application design

Introduction

We, as a group, worked on a real project during my internship at Product Plan in Iran that was aimed at designing an application for Point of Sale that a variety of businesses and retailers can use. The absence of an existing POS system presented an opportunity to build a completely modern and user-centric solution.

The project was done in Persian language but I tried to translate it as much as I could and also I designed the English version of the app.

Collaboration: Worked with a team of fellow UX designers.

My Role: UX Designer

Project Duration: 5 weeks

Project Objectives

  • Unleash the efficiency of a cloud-based system: Enable centralized data management, real-time inventory tracking, and seamless integration with third-party services.
  • Craft a seamless customer experience: Simplify checkout procedures, offer personalized recommendations, and enhance payment options.
  • Empower store employees: Provide intuitive navigation, streamlined task management, and comprehensive reporting tools.
  • Elevate the brand's image: Foster customer loyalty and strengthen the brand's reputation through a modern, user-centric design.

UX design process

Competitors analysis

Competitors

Start point

target users

support

subscription

number of users

Sepids

arya

DoDota

mizan

holoo

1999

2008

2018

2003

1998

cafe & RESTAURANT

all categories

all categories

all categories

all categories

6 months free

1 year free

1 year free

-

1 year free

In 3 levels of basic, standard and premium

In 3 levels of basic, standard and premium

In 3 levels of Gold, silver, and bronze

-

In 3 levels of basic, standard and premium

multi users

multi users

single and network

multi users

single and network

Additionally, we listed all of their features to determine which ones are essential for POS systems.

Competitors

Sepids

arya

DoDota

mizan

holoo

Product entry

Red Cross Illustration
Red Cross Illustration

Sale

Red Cross Illustration
Red Cross Illustration
Red Cross Illustration
Red Cross Illustration

Receipt and invoice

Red Cross Illustration

user access levels managing

Red Cross Illustration
Red Cross Illustration
Red Cross Illustration

inventory

Red Cross Illustration
Red Cross Illustration
Red Cross Illustration

reports

Red Cross Illustration
Red Cross Illustration

Feedback management

Red Cross Illustration
Red Cross Illustration

Accounting

Red Cross Illustration
Red Cross Illustration
Red Cross Illustration

Customer management

Red Cross Illustration
Red Cross Illustration

Support

Based on our analysis of these competitors, we found that POS applications must include the following features:

  • Product entry
  • Sale
  • Receipt and Invoice
  • Inventory
  • Reports
  • Accounting
  • Customer Management
  • Support

user interview

In order to gain a deeper understanding of the users and their needs, as well as the main challenges associated with using the POS, we conducted an in-depth interview using the GOOP (Go out of building) method. Our use of this method allowed us to understand user behavior in real environments and identify opportunities for improving the user experience.

We conducted 15 in-depth interviews with supermarkets, restaurants, pharmacies, and other trades. Tehran and Qom were the places where the work was done.

To get a more authentic insight from the interviewees, the interview questions were designed in a semi-open manner to allow them to express their thoughts and experiences in their own words. Interview questions were developed with the consensus of the team members and optimized during the interviews

Interview questions examples:

  • What challenges have you faced in using the POS software?
  • What facilities do you need that the POS does not meet?
  • How long did it take to train a store cashier to work with the POS?
  • What methods do you use to keep track of inventory when using POS software?
  • Which processes take a lot of time?
  • What reports does this software provide you with?
  • What problems have you encountered when using the online version during internet disruptions?
  • Does your software have a mobile version?
  • What have you used your mobile phone for in the checkout?

Affinity diagram

In order to achieve a correct understanding of the users' needs and preferences, we used an affinity diagram to organize and group the interview results.

The main problems and pain points identified through user research are as follows:

  • System performance will be disrupted in the event of an internet outage
  • Product definition is a complex and time-consuming process
  • It is essential for the user to reduce human error and make errors reversible
  • Inconsistency between warehouse balances and fund balances
  • The reporting process is difficult

Also, the most used features and identified priorities are as follows:

  • Sales entry and invoice issuance
  • Daily reporting
  • Quick learning and ease of use of POS features

persona

By analyzing and reviewing our research data, we were able to identify the concerns and expectations of the POS users and separate and prioritize them.

We attempted to focus more on these target groups during the design process by dividing the target users into two groups and creating their personas.

user journey

To better understand the experience of target users and visualize the data, we used a user journey map

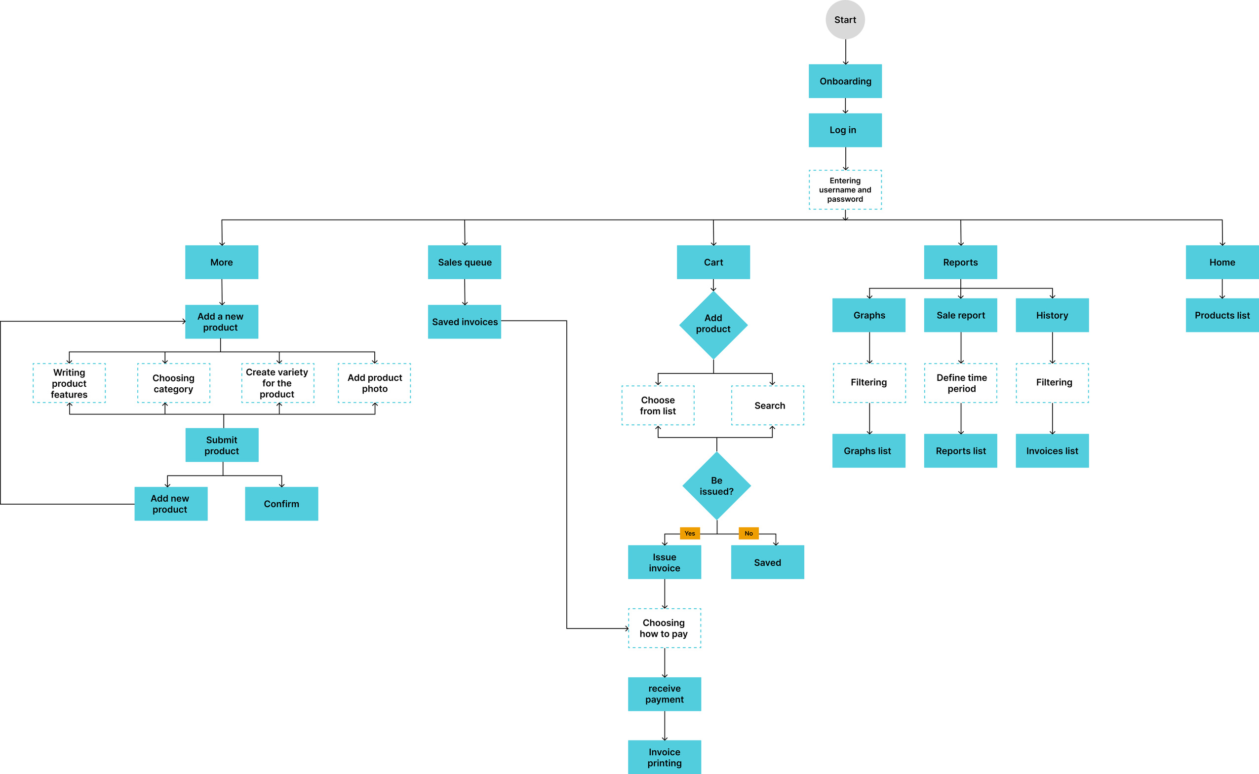
user flow

sketch

Wireframe

user interface

Overall, we created 53 pages and tried to make the app easy to use for the user.

LogIn:

Sale Product:

Reports:

usability test

We performed a usability test from the most important part of the application, i.e., sales, in order to detect possible problems early on and improve the user experience. Five unmoderated tests were conducted.

10.8%

Wrong click rate

73%

Direct success of the task

5.9 s

Average time spent on each page